欢迎访问新智博官网
北京 上海 武汉 西安 广州 南京 重庆 天津 深圳 成都 哈尔滨 长沙 郑州 青岛 济南
新智博官网
  • 首页
  • 机构概况
  • 新闻资讯
  • 师资介绍
  • 招生简章
  • 报考指南
  • 在线报名
  • 联系我们

新智博

  • 首页
  • 机构概况
  • 新闻资讯
  • 师资介绍
  • 招生简章
  • 报考指南
  • 在线报名
  • 联系我们
当前位置: 首页 > 报考指南 > 正文

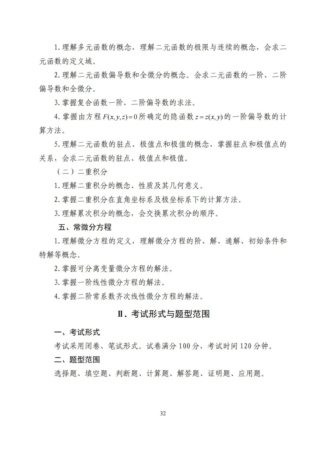
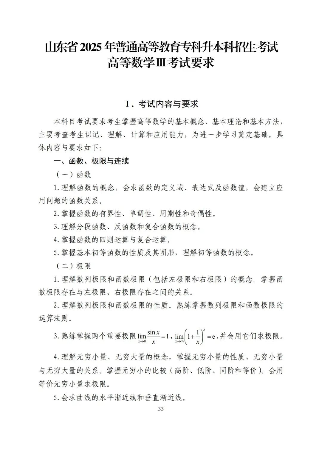
山东省2025年普通高等教育专科升本科招生考试公共基础课考试要求

时间:2024-11-29


上一篇:2025年山东专升本学习攻略规划建议

下一篇:2025山东专升本,5个需要注意的备考误区!

热门简章

  • 山东石油化工学院 · 新智博专升本培训招生简章
  • 山东农业工程学院 · 新智博专升本培训招生简章
  • 山东女子学院 · 新智博专升本培训招生简章
  • 山东齐鲁师范学院 · 新智博专升本培训招生简章
  • 山东青年政治学院 · 新智博专升本培训招生简章
  • 山东济宁医学院 · 新智博专升本培训招生简章
  • 山东中医药大学 · 新智博专升本培训招生简章
  • 山东枣庄学院 · 新智博专升本培训招生简章

相关文章

  • 山东专升本考试录取规则
  • 2025山东专升本校荐生名单来了!
  • 更新36所!2025年山东专升本已有36所院校公布校荐名单!
  • 山东专升本自荐政策及流程超详细讲解
  • 2025年山东专升本公办和民办招生院校
  • 山东专升本文化产业管理专业院校招生录取分数线汇总
  • 2025年山东专升本各类考生考试安排及注意事项!
  • 山东统招专升本报名流程详细解析

招生信息

更多
  • 03-19

    2025

    四川2025年山东交通学院专升本招生计划

  • 03-17

    2025

    四川山东专升本考试录取规则

  • 03-11

    2025

    四川2025年山东专升本济宁学院专升本招生计划

  • 03-10

    2025

    四川2025山东专升本备考规划建议

  • 03-03

    2025

    四川新智博2025年菏泽学院专升本招生计划

报考导航

招生信息
招考政策
报考时间
有问必答
院校资讯
报名入口

报考指导

如何报考
  • 报考途径
  • 报名流程
  • 报名入口
  • 报考时间
  • 报考难度
搜索热点
  • 有用吗
  • 认可度
  • 证书颁发
  • 分数线
  • 区别
  • 政策
在线报名

热点头条

更多
  • 关于公布普通高等教育专科升本科招生计划的通知

  • 山东专升本在大一期间,你就该知道的事!

  • 查询通道已开启!山东省2024年普通高等教育专科升本科招生考试成绩公布

  • 关于山东省2024年普通专升本考试成绩查询的公告

  • 考研伙伴必看!25考研超完整时间线!

首页 关于我们 在线报名 加入我们 联系我们 合作加盟 城市分校

新智博官网,鲁ICP备2023034461-3号 | Copyright © 2023 All Rights Reserverd.

网络 110
报警服务

不良信息举报中心 不良信息
举报中心

中国文明网传播文明 中国文明网
传播文明

中国文明网传播文明 鲁公网安备